云政办发〔2022〕29号
各州、市人民政府,省直各委、办、厅、局:
《云南省“十四五”城乡社区服务体系建设规划》已经省人民政府同意,现印发给你们,请认真贯彻执行。
云南省人民政府办公厅
2022年4月21日
(此件公开发布)
云南省“十四五”城乡社区服务体系建设规划
为贯彻落实党中央、国务院决策部署和省委、省政府工作要求,推动城乡社区服务体系建设高质量发展,不断满足人民群众更高生活品质新期待,依据《国务院办公厅关于印发“十四五”城乡社区服务体系建设规划的通知》(国办发〔2021〕56号)和《云南省人民政府关于印发云南省国民经济和社会发展第十四个五年规划和二〇三五年远景目标纲要的通知》(云政发〔2021〕4号),编制本规划。
一、发展环境
“十三五”期间,全省深入学习贯彻习近平总书记关于城乡社区治理的重要论述精神,按照党中央、国务院决策部署和省委、省政府工作要求,着力整合资源、健全机制,推动社会治理重心向基层下移,城乡社区服务体系建设取得明显成效,为“十四五”城乡社区服务体系建设高质量发展奠定了坚实基础。一是党建引领社区服务体系建设的体制机制逐步健全,基层党组织的领导作用充分发挥,村(社区)党组织书记和村(居)民委员会主任“一肩挑”比例达到98.71%。二是综合服务设施逐步改善,截至2020年底,全省城市社区综合服务设施实现全覆盖,农村社区综合服务设施覆盖率达到60%,易地扶贫搬迁集中安置社区综合服务设施逐步完善。三是服务供给不断拓展,乡镇(街道)便民服务中心、村(社区)便民服务站全面建立,“一站式”、“一门式”服务全面开展,“互联网+社区服务”加速推进,手机APP、政务网等服务平台普及应用。四是队伍建设不断加强,截至2020年底,全省11743个村、2935个社区有志愿服务组织2.1万个,通过全国志愿服务信息系统登记注册的志愿者485.78万人,社会工作人才8.45万人,持证专业社会工作者6891人。
“十四五”时期,我省与全国同步开启全面建设社会主义现代化国家新征程,面对经济社会发展新形势、人民群众新期待、基层治理新任务,城乡社区服务体系建设还存在一些短板和弱项,主要是:城乡社区基本公共服务发展不平衡,政府、市场、社会多方参与格局还不完善,医疗、养老、托幼等公共服务设施还很薄弱,信息化基础设施和技术应用较为滞后,村(社区)就业吸引力、岗位认同感、队伍稳定性有待提升。加强城乡社区服务体系建设,是落实以人民为中心的发展思想、践行党的群众路线、推进基层治理体系和治理能力现代化的必然要求,必须以优化民生服务、完善治理体系、激发社会活力、促进信息技术应用为重点,紧扣应对人口老龄化、新型城镇化、乡村振兴、推进边疆民族地区社会治理等重大战略,强化问题导向,补齐短板弱项,不断拓展城乡社区公共服务广度和深度,努力提升服务品质和效能。
二、总体要求
(一)指导思想
坚持以习近平新时代中国特色社会主义思想为指导,全面贯彻党的十九大和十九届历次全会精神,深入贯彻落实习近平总书记关于城乡社区治理的重要论述和考察云南重要讲话精神,准确把握城乡社区服务体系建设在全省发展大局中的地位和作用,以增进人民福祉为出发点和落脚点,健全完善党委统一领导、政府依法履责、社会多方参与,以村(社区)为基本单元,以村(社区)居民、驻区单位为对象,以各类社区服务设施为依托,以满足村(社区)居民生活需求、提高生活品质为目标,以公共服务、便民利民服务、志愿服务为主要内容的城乡社区服务网络和运行机制,着力提升城乡社区服务社会化、法治化、智能化、专业化和组织化水平,努力为推进基层治理体系和治理能力现代化建设奠定坚实基础。
(二)基本原则
——坚持党的全面领导。把坚持党的领导贯穿始终,强化党组织在城乡社区服务体系建设中的领导作用,发挥党员服务群众带头示范作用,厚植党的执政基础。
——坚持以人民为中心。牢固树立以人民为中心的发展思想,积极回应人民群众对基本公共服务的新期待,切实解决人民群众急难愁盼的现实问题,不断增进民生福祉。
——坚持系统观念。立足新发展阶段,贯彻新发展理念,服务和融入新发展格局,着力强化城乡统筹,因地制宜、分层推进、分类实施、重点突破,全方位提升城乡社区服务水平。
——坚持共建共治共享。统筹政府、社会、市场力量,整合人力、物力、财力等资源,构建多元主体参与格局,让全体人民共享发展成果。
(三)发展目标
到2025年末,党建引领城乡社区服务机制更加健全,政府作用更好发挥,社区服务社会化、法治化、专业化和组织化水平全面提升,服务主体和服务业态更加丰富,线上线下服务机制更加融合,精准化、精细化、智能化水平持续提升,社区吸纳就业能力不断增强,基本公共服务均等化水平明显提高,更好解决人民群众操心事、烦心事、揪心事,不断增强人民群众获得感、幸福感、安全感。

三、重点任务
(一)健全城乡社区服务机制
1.加强党的全面领导。建立健全乡镇(街道)党(工)委牵头、驻区单位党组织负责人参加的社区党建工作联席会议制度,加强党对城乡社区服务体系建设的全面领导。健全完善村(社区)党组织引领、基层群众性自治组织主导、村(社区)居民为主体,群团组织、社区社会组织、社会工作者和驻区单位共同参与、协同开展社区服务的体制机制,全面落实党领导下的城乡社区协商制度,围绕群众关心事项广泛开展议事协商。全面加强党建引领社区服务体系建设,探索把党组织建到农民专业合作社、网格单元、城市居民区、各类群众组织和群众活动团体,不断提高党的组织和党的工作覆盖质量,引领做好服务群众、教育群众、凝聚人心工作。建立区域化党建协调机制,推行机关企事业单位、“两新”组织党组织与乡镇(街道)、村(社区)党组织联建共建。常态化开展“双报到双服务双报告”工作,组织党员、干部参与社区服务。健全党建引领社区社会组织工作机制,乡镇(街道)党(工)委和村(社区)党组织加强对社区社会组织参与社区服务的领导。推动有物业服务的社区建立健全党建引领下的社区居民委员会、业主委员会、物业服务企业协调运行机制。
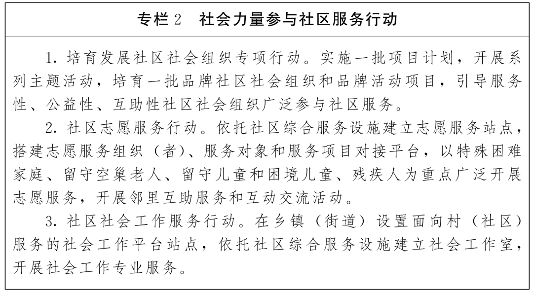
2.促进多元主体参与。强化政府在基本公共服务供给保障中的主体地位,推动服务提供主体多元化、提供方式多样化,促进服务资源高效配置和有效辐射。发挥村(社区)党组织、基层群众性自治组织作用,引导居民群众广泛参与社区服务,增强自治能力,提高自我服务水平。完善社会力量参与社区服务激励政策,培育扶持公益性、服务性、互助性社区社会组织,支持群团组织、社会组织承担公共服务职能。组织实施社会力量参与社区服务行动,推动社区与社会组织、社会工作者、社区志愿者、社区公益慈善资源联动开展服务。支持社区服务企业发展,积极引导市场主体进入社区服务领域,鼓励开展连锁经营。探索通过“以场地换服务”、优惠租赁等方式发展社区服务业。支持引导驻区单位向社区居民开放停车场地、文化体育设施、会议活动场地等资源。

3.推动服务机制创新。全面推行“一窗”受理和“一站”办理,推动公共教育、劳动就业、社会保险、医疗卫生、养老服务、社会服务、户籍管理等领域群众经常办理且基层能有效承接的政务服务事项,以委托受理、授权办理、帮办代办等方式下沉至便民服务中心(站)办理,实现政务代办服务村(社区)全覆盖。创新城乡社区综合服务设施运营机制,采取居民群众协商管理、委托社会组织运营等方式,提高城乡社区综合服务设施利用率。畅通服务需求表达和反馈渠道,逐步完善即时响应机制,推广接诉即办等基层经验,社区服务设施开放和服务时间一般不少于每天8小时,群众关切项目应开展24小时线上服务,保留必要线下办事服务渠道,及时响应居民需求。完善政府购买服务制度,将城乡社区服务纳入政府购买服务指导性目录,鼓励基层群众性自治组织、社会组织承接政府购买服务事项,优化购买服务项目立项、经费预算、信息发布、招标方式、项目管理、绩效评估等长效配套措施。探索完善服务评价机制,健全群众满意度调查评估制度,实现社区服务群众满意度调查覆盖所有村(社区)。推广社区服务“好差评”评价激励制度,普遍建立精准匹配村(社区)居民需求的评价机制。
(二)强化城乡社区服务供给
4.服务民生保障。聚焦幼有所育、学有所教、病有所医、老有所养、弱有所扶和文体服务有保障,推动基本公共服务资源向村(社区)下沉,重点强化社区养老、托育、助残服务供给,做好对困难群体和特殊人群关爱照护,推动社区与居家养老服务协同发展。推进健康社区建设,建立常态化管理和应急管理动态衔接的基层公共卫生管理机制,健全村(居)民委员会下属公共卫生委员会,发挥村(社区)在健康教育、公共卫生服务、应对公共卫生突发事件等工作中的积极作用。加强基层公共就业服务,建设集中统一的公共就业服务信息系统,搭建人力资源供需对接平台,有针对性地开展职业技能培训,多渠道提供就业创业服务。大力发展社区教育,搭建终身教育数字化学习公共服务平台,融合权威、准确的科普教育资源,提供线上线下相结合的学习支持服务,满足居民多样化的学习需求。加快推进农村生活服务便利化,提升邮政、金融、电信、供销、燃气、电、广播电视等公共事业服务水平。推动物流配送、快递、资源回收商业网点向村(社区)延伸,强化农村地区农产品收购、农资供应等服务供给。鼓励发展村(社区)生活服务,支持家政企业在村(社区)设置服务网点。鼓励有条件的地方引进专业化物业服务,建立健全业主和物业服务企业双向选择机制。完善城市居民委员会组织体系,指导和监督业主委员会、物业服务企业依法履行职责。
5.服务美丽家园建设。紧紧围绕乡村振兴“产业兴旺、生态宜居、乡风文明、治理有效、生活富裕”总目标,推进美丽宜居家园建设。开展“干部规划家乡”行动,编制“多规合一”实用性村庄规划,统筹生产、生活、生态空间,科学布局生态保护、产业发展、居民点用地、基础和公共服务设施。深化拓展爱国卫生运动,持续开展人居环境整治提升,绿化美化净化城乡社区生活环境。改善分类投放、分类收集、分类运输等环保设施,推动生活垃圾分类处理。推进农村厕所革命,提高生活污水处理能力。加强文物古迹、历史建筑、古树名木等历史文化保护,展现地方特色,延续历史文脉。结合现代化边境小康村建设,建设一批示范村庄,打造人居环境新样板。深化新时代文明实践活动,加强绿色生活主题宣传教育,培育社区绿色文化,增强群众生态意识、环保意识、节约意识。开展“绿色家庭”创建活动,倡导简约适度、绿色低碳的生活方式,营造文明生活新时尚。
6.服务民族团结进步。深入开展新时代城乡社区民族团结进步示范创建。鼓励各族群众在城市和乡村双向流动,加快构建互嵌式社区环境,创造各民族共居、共治、共建、共享、共事、共乐的社会环境。妥善处理涉及民族因素的矛盾纠纷,促进少数民族群众全面融入社区。增强社区文化引领能力,把铸牢中华民族共同体意识纳入村(社区)文化建设,广泛开展主题鲜明、形式多样、内容丰富的群众性文化活动,引导各族群众树立正确的国家观、历史观、民族观、文化观、宗教观。全面推广普及国家通用语言文字,促进各民族广泛交往交流交融。深化自强、诚信、感恩教育,引导各族群众坚定不移听党话、感恩党、跟党走,唱响“党的光辉照边疆、边疆人民心向党”主旋律。
7.服务平安建设。深化城乡社区警务战略,加强村(居)民委员会下属治安保卫和人民调解委员会建设,健全完善群防群治、联防联治机制和矛盾纠纷多元化解机制。加强村(社区)人员密集场所安全管理,开展安全教育培训和交通安全宣传劝导,做好用气、用电、用火及地震、洪灾等防灾监测、预警发布和应急避险安全防护工作,对噪声扰民行为及时劝阻、调解。建立和完善村(社区)突发公共事件预警机制和应急管理制度,强化应急和风险防范物资储备保障,健全应急广播体系,拓展突发事件预警信息发布渠道,引导社会应急力量有序参与应急处置。加强应急避难场所建设,开展防灾应急演练,提升村(社区)防灾减灾能力。将村(社区)消防管理纳入村级组织职责内容,加强消防业务指导、培训,建立村(社区)微型消防站,推动完善村(社区)消防基础设施,发动居民群众、物业服务企业、驻区单位开展群防群治,着力提升村(社区)消防服务保障和自防自救水平。加强公共法律服务体系建设,推动村(社区)普法宣传、人民调解、法律援助、司法鉴定、公证等法律服务全覆盖。加强村(社区)反邪教工作能力建设。加强特殊人群重点人员服务管理,强化对社区矫正、社区戒毒、刑满释放人员帮扶和精神障碍社区康复服务,为遭受家庭暴力的居民提供应急庇护救助服务。建立健全发现报告和家庭监护监督制度,加强村(社区)未成年人保护工作。支持各类专业组织、机构在村(社区)开展社会心理服务,完善疏导机制,强化精神慰藉、心理疏导、关系调适、社会融入等服务。

(三)提升城乡社区服务效能
8.优化服务设施布局。以县、市、区为单位统筹用好上级部门支持社区的政策,整合面向社区的服务资金、资源、项目等,以村(社区)党组织为主渠道落实。将社区综合服务设施建设纳入国土空间规划,按照老年人、未成年人、残疾人优先的原则,优化社区综合服务设施空间布局,促进各类服务设施功能差异互补、内容衔接配套。推动社区卫生服务中心(站)与社区养老服务机构毗邻建设,推进社区设施适老化、适儿化改造和无障碍建设。推进新建社区综合服务设施标准化规范化建设,原则上按照每百户居民不低于30平方米的标准配建城乡社区综合服务设施。实施城乡社区综合服务设施补短板工程,鼓励采取换购、划拨、租借等方式,统筹利用社区各类存量房屋资源增设服务设施,有条件的地方可通过租赁住宅楼底层商业用房等其他符合条件的房屋开展社区服务。鼓励有条件的地方开展城市社区综合服务体建设,促进便民服务集聚集群发展、项目化系统化供给。推进智能快件箱(信包箱)和邮政快递末端综合服务站等建设。精简整合办公空间推行开放式办公,增加居民活动区域面积。实施村级综合服务设施提升工程,完善村级综合服务设施网络,增强村级综合服务功能。建设和完善村级服务站点、物流配送网点等农村电商公共服务体系,支持易地扶贫搬迁集中安置社区完善公共服务设施。合理规划群众举办红白喜事等活动的公共场所,统筹考虑布局公益性安葬服务设施建设。

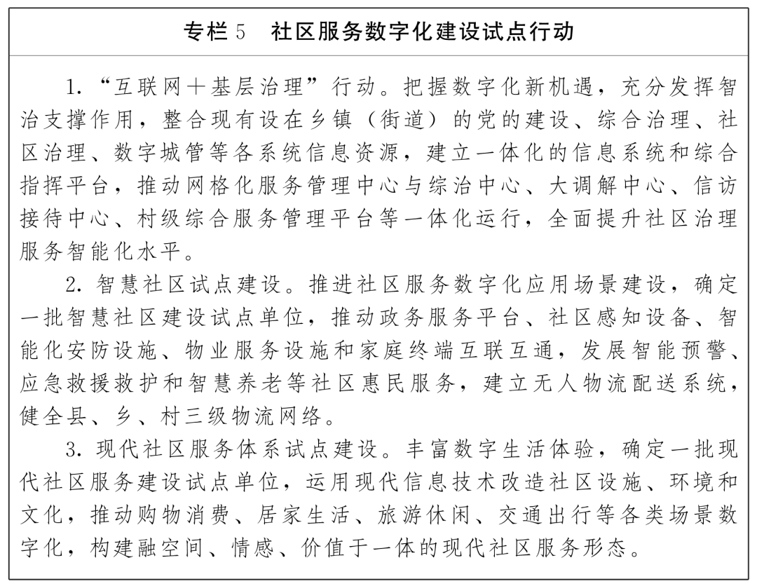
9.提高数字化应用水平。依托全省政务服务平台和“一部手机办事通”,推动政务服务向乡镇(街道)、村(社区)延伸覆盖。加快村(社区)政务自助便利服务设备布局,推动公共服务自助办理。实施“互联网+基层治理”行动,集约建设智慧社区信息系统,鼓励多方参与建设开发智慧社区信息系统和简便应用软件,增加政务服务事项网上受理、办理数量和范围,加速线上线下融合。推动政务自助便利服务设备、社区感知设备、物业服务设施、智能化安防设施、家庭终端和城乡安全风险监测预警系统建设及互联互通,发展实时监测、智能预警、应急救援救护和智慧养老等社区惠民服务应用。完善乡镇(街道)、村(社区)地理信息等基础数据,根据服务群众需要,依法依规向村(社区)开放数据资源。坚持传统服务方式与智能化服务创新并行,解决老年人等特殊群体在运用智能技术方面遇到的突出困难,帮助老年人、残疾人等共享数字生活。以县、市、区为单位,支持利用互联网、物联网、区块链等现代信息技术,深入组织开展智慧社区、现代社区服务体系试点建设,高效匹配社区全生活链供需,扩大多层次便利化社会服务供给。鼓励社会资本投资建设智慧社区,运用第五代移动通信(5G)、物联网等现代信息技术推进智慧社区信息基础设施建设。深化全国基层政权建设和社区治理信息系统、中国智慧社区服务网推广应用,拓展社区服务功能,组织开展在线服务评价工作。

(四)加强城乡社区服务人才队伍建设
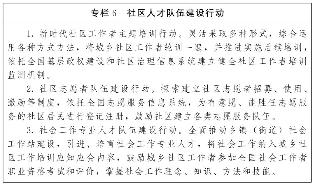
10.配齐配强工作队伍。组织实施社区人才队伍建设行动。规范村(居)民委员会换届选举,全面落实村(社区)“两委”班子成员资格联审机制。建立健全村(社区)党组织书记后备人才库,依法选优配强村(社区)“两委”班子成员。综合考虑服务居民数量等因素,合理确定社区工作者配备标准。把城市社区党组织、基层群众性自治组织成员以及从事党建、治理、服务的社区全日制专职工作人员纳入社区工作者队伍统筹管理。通过选派、聘用、招考等方式,选拔优秀人才充实社区工作者队伍。建强社区网格党组织,原则上1个网格设立1个党支部或党小组,配备1名专职网格员。重视城乡社区少数民族工作人员的培养使用,宗教、民族工作较重的村(社区)可设1名民族宗教干事。加强社会组织人才建设,加快培育发展社区社会工作人才、社区志愿者。发挥乡镇(街道)青年人才党支部作用,实施乡村人才“归雁”工程,引导高校毕业生、退役军人等到村(社区)就业创业。
11.持续加强教育培训。统筹推进基层干部、村(社区)干部、社区工作者培训,提升服务能力和水平。建好用好乡镇(街道)党校、实训基地和在线培训平台,完善分级培训制度,按照省级示范培训、市县重点培训、乡镇(街道)兜底培训的原则,实现培训全覆盖。依托各级各类干部网络培训平台开发社区服务精品课程,推动优质网络培训资源直达村(社区)。鼓励有条件的院校、专业社会组织开展社区服务人才培养和社区工作者能力提升培训。加强对社区工作者的民族、宗教政策法规培训。结合农民工自身特点开展职业技能培训,引导农民工从事社区服务业。加强物业从业人员培训,规范专业岗位人员持证上岗,为居民提供高品质物业服务。
12.健全管理激励机制。建立健全社区工作者能力指标体系,完善工作目标管理考评制度。加强对村(社区)干部特别是“一肩挑”人员管理监督,推进村级事务“阳光工程”。全面推行村级组织“大岗位制”,落实村干部“基本报酬+岗位补贴+绩效补贴+村级集体经济创收奖励”结构性待遇保障政策,逐步提高村干部待遇。健全社区工作者职业体系,加快推进社区工作者职业化建设,建立岗位薪酬制度并完善动态调整和职业成长机制。按照国家有关规定落实基本养老、基本医疗等社会保险及住房公积金。城市社区工作者月平均收入不低于上年度全口径城镇单位就业人员月平均工资。

四、组织保障
(一)加强组织领导。坚持在各级党委和政府领导下,有关职能部门各负其责、密切配合,形成工作合力。各级政府要强化主体责任,将本规划主要任务指标作为民生项目,列入议事日程,定期研究、谋划和推动。各州、市、县、区人民政府要做好资金统筹、推进实施等工作,乡镇(街道)要抓好具体落实。充分发挥城乡社区治理议事协调机构(机制)作用,强化部门统筹协调。省直有关部门要结合职能职责,认真研究推进城乡社区服务体系建设的办法措施,分解落实规划目标任务,在资金支持、项目开发、基础设施建设等方面加大对社区的扶持力度。建立健全民政、发展改革部门牵头的规划实施推进机制,制定规划实施年度任务清单和工作台账,跟踪和督促各项任务落实。
(二)落实保障政策。按照规定落实经费保障,确保村(社区)组织有钱为民办事,确保管理服务有效覆盖常住人口。鼓励依托慈善组织,探索慈善捐赠、设立社区基金等方式,引导社会资金投入城乡社区服务领域。鼓励企事业单位、社会资本等投资兴办社区服务事业产业,积极参与城乡社区服务设施建设、社区服务供给、服务人才培训等。加强资金使用管理,有序引导居民群众参与确定资金使用方向和服务项目,全过程监督服务项目实施和资金使用。落实新建及改建住宅小区预留社区组织工作用房和居民公益性服务设施建设用地的规定,保障社区综合服务设施建设用地,优先用于社区养老、托育、助残、未成年人保护等服务。落实城乡社区服务税收、公用事业收费、用工保险和社会组织登记等优惠政策。社区服务网点的水、电、气、热执行居民生活类价格。
(三)强化制度支撑。健全完善配套制度,及时跟进制定、修订城乡社区服务法规政策。制定实施村级便民服务站建设标准,强化村级综合服务功能。优化完善乡镇(街道)、村(社区)权责清单,完善社区公共服务目录及准入制度,切实减轻基层负担。研究制定社区服务质量综合评价体系及认证办法,完善村(社区)志愿服务、社会工作专业服务制度。探索建立养老、托育、家政、物业等领域社区服务信用管理体系。推进社区服务标准化建设,鼓励因地制宜制定社区服务标准,研究制定智慧社区建设标准,加强数据安全管理和居民隐私保护。加强村(社区)服务档案建设,提高档案管理信息化水平。
(四)规范考核评估。本规划实施情况纳入各级政府目标责任考核内容,作为改进政府工作的重要依据。各地要依照本规划,结合当地实际研究制定本地“十四五”城乡社区服务体系建设规划或方案,明确目标任务,细化政策措施,推进规划落实。强化示范带动、试点引路,分区域、分类别打造示范亮点,总结经验,选树典型,推动实践。各级民政部门要定期组织开展评估,做好跟踪指导和分析研判等工作,及时向本级政府报告情况。由省民政厅、省发展改革委牵头,会同有关部门建立健全规划实施监测机制,重大事项及时向省人民政府报告。
相关文档:《云南省“十四五”城乡社区服务体系建设规划》政策解读》